欢迎访问四川学历提升平台
自学考试
|
成人高考
|
网络教育
专业目录
在线报名
首页
自学考试
成人高考
网络教育
招生院校
专业目录
在线报名
在线咨询
当前位置:
四川学历提升平台
>
自学考试
>
自考《行政管理》高频知识点整理
日期:2020-12-22 22:57
阅读:
今年10月份的自学考试就要陆续开始报名了,相关考生要及时报考。以下是为大家整理的自考行政管理科目的高频重点知识点,希望对大家有所帮助。
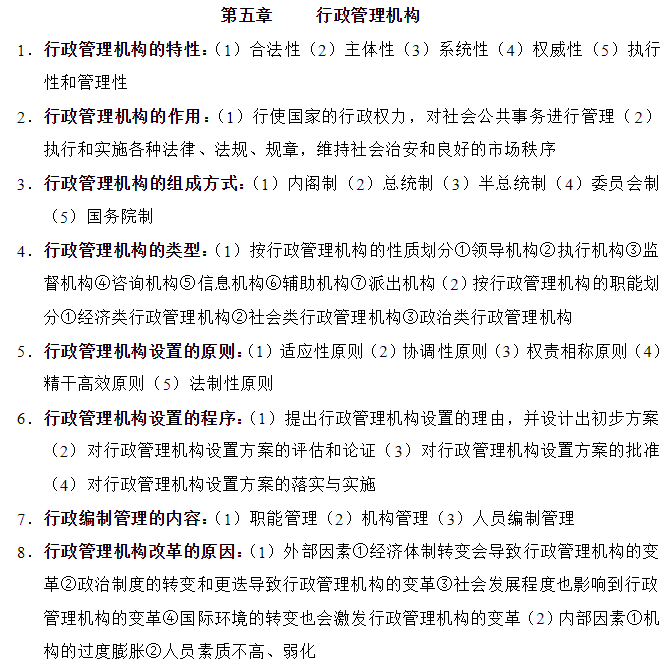
自考《行政管理》重要知识点整理
展开更多
在线登记报名,我们免费给你推荐最合适您的学校
上一篇:
2020自考《国际商务英语》重点知识点 复习资料
下一篇:
自考马克思主义基本原理概论重点复习笔记
推荐阅读
成人自考二建报考条件
四川省高等教育自学考试(21.1次)2021年4月考试课表
自考本科是自己报名还是机构好一些 为什么
全国2021自考4月和10月考试时间分别是什么时候
四川省2021年4月电子科技大学自考专业一览表
2021年4月四川省高等教育自学考试通告
四川工商学院2021年自考本科学士学位外语水平考试报名通知
2021年自考专科需要什么条件
护理自考本科怎么报名
自考本科报名条件是什么 适合哪些人群报考
2020年10月自考《马克思主义基本原理概论》重要知识点笔记
四川文理学院2021年上半年自考毕业论文答辩及实践考核补报考通知
自考本科一定要写论文才能毕业吗
2021年四川自考汉语言专科报考规划
在线报名
姓名:
性别:
男
女
电话:
微信:
籍贯:
专业:
学历:
请选择目前学历
初中
高中/中专
大专
本科
其他
推荐学校
四川农业大学远程与继续教育学院
成都中医药大学继续教育学院
电子科技大学网络教育学院
西南财经大学继续(网络)教育学院
四川农业大学网络教育学院
推荐专业
四川师范大学汉语言文学教育-本科
成都信息工程大学电子商务-大专
西南交通大学工程造价
四川大学文化产业管理
四川师范大学社会工作-本科
电子科技大学信息管理与信息系统
四川交通职业技术学院物流管理-大专
四川农业大学动物科学
四川大学公共事业管理-本科
西南财经大学市场营销-本科
推荐资讯
2020四川自学考试报名时间是什么时候
马克思主义基本原理概论知识点整理
2019年四川自考电子商务(专科)专业(H630801)要考哪些科目?
专升本第一学历是什么意思
成人高考2021年有哪些报名条件 好不好过
成考报名时间什么时候 一年可报几次
网络教育统考可以跨省报名吗
2021年网络教育招生时间是什么时候
网络教育2021年4月统考考试时间公布
自学考试
自考本科需要什么条件与要求
自考是如何报名的
自考大专在哪里报名 具体报考流程
2019年四川自考市场营销(专科)专业(H630701)要考哪些科目?
自考如何提高通过率?
成人高考
2021年成考专升本报名时间和考试时间安排
怎样查成考有没有被院校录取
2021成人高考有什么报考要求 怎么报名
2021函授大专需要什么条件与要求
2021成人本科报名时间是什么时候
网络教育
2021年武汉理工大学网络教育怎么报名
网络远程教育几号考试 考试科目有哪些
2020年7月网络教育中国人民大学统考成绩查询时间是什么时候
华南师范大学网络教育毕业论文提交及查重注意事项的通知
网上怎么考大专文凭
在线服务
13982258905
周一至周日 08:00 - 23:00
在线报名
微信咨询招生老师
杨老师
在线咨询
13982258905
微信扫一扫
电话咨询
短信咨询
在线咨询
网上报名