欢迎访问四川学历提升平台
自学考试
|
成人高考
|
网络教育
专业目录
在线报名
首页
自学考试
成人高考
网络教育
招生院校
专业目录
在线报名
在线咨询
当前位置:
四川学历提升平台
>
网络教育
>
2020南京大学远程教育招生简章
日期:2021-08-21 14:18
阅读:
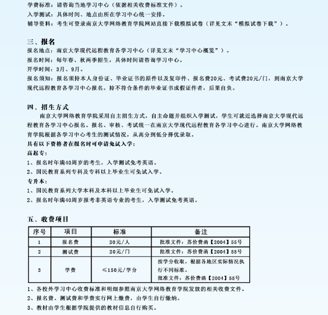
南京大学是教育部正式批准开展现代远程教育试点高校之一。2003年1月,南京大学正式组建了网络教育学院开展现代远程教育,由此成为南京大学人才培养的重要组成部分。以下是该院校今年远程教育的招生简章。
2020南京大学现代远程教育招生简章
展开更多
在线登记报名,我们免费给你推荐最合适您的学校
上一篇:
2020西南科技大学网络教育秋季招生简章
下一篇:
2021年7月网络教育统考报名及考试时间是什么时候
推荐阅读
网络教育统考英语机考注意事项有哪些?
2021东北师范大学网络教育报名时间是什么时候
四川农业大学2021年秋季网络教育招生简章
网络教育统考大学英语b有哪些题型
华南师范大学网络教育2020届冬季毕业生毕业及学士学位申请时间
2018四川大学网教秋季入学考试科目
网络教育统考作弊怎么处理
2020年南京大学网络教育招生简章
2021年中国石油大学(华东)网络教育招生简章
网教大专报名时间是什么时候 怎么报名
中国人民大学2020年春季网络教育本科招生简章
2021年网络教育统考报名时间是什么时候
网络教育专升本最快多久能拿毕业证
网络教育专升本有什么常识
在线报名
姓名:
性别:
男
女
电话:
微信:
籍贯:
专业:
学历:
请选择目前学历
初中
高中/中专
大专
本科
其他
推荐学校
成都中医药大学继续教育学院
西南财经大学继续(网络)教育学院
四川农业大学远程与继续教育学院
电子科技大学网络教育学院
四川农业大学网络教育学院
推荐专业
四川师范大学社会工作-本科
成都信息工程大学电子商务-大专
四川农业大学动物科学
四川师范大学汉语言文学教育-本科
西南财经大学市场营销-本科
电子科技大学信息管理与信息系统
四川大学文化产业管理
四川大学公共事业管理-本科
西南交通大学工程造价
四川交通职业技术学院物流管理-大专
推荐资讯
2019年四川自考电子商务(专科)专业(H630801)要考哪些科目?
2020四川自学考试报名时间是什么时候
马克思主义基本原理概论知识点整理
成人高考2021年有哪些报名条件 好不好过
专升本第一学历是什么意思
成考报名时间什么时候 一年可报几次
网络教育2021年4月统考考试时间公布
2021年网络教育招生时间是什么时候
网络教育统考可以跨省报名吗
自学考试
自考本科需要什么条件与要求
自考如何提高通过率?
2019年四川自考市场营销(专科)专业(H630701)要考哪些科目?
自考是如何报名的
自考大专在哪里报名 具体报考流程
成人高考
怎样查成考有没有被院校录取
2021成人高考有什么报考要求 怎么报名
2021年成考专升本报名时间和考试时间安排
2021函授大专需要什么条件与要求
2021成人本科报名时间是什么时候
网络教育
网上怎么考大专文凭
2021年武汉理工大学网络教育怎么报名
华南师范大学网络教育毕业论文提交及查重注意事项的通知
2020年7月网络教育中国人民大学统考成绩查询时间是什么时候
网络远程教育几号考试 考试科目有哪些
在线服务
13982258905
周一至周日 08:00 - 23:00
在线报名
微信咨询招生老师
杨老师
在线咨询
13982258905
微信扫一扫
电话咨询
短信咨询
在线咨询
网上报名